各公司产品单位:
为进一步提升公司人才培养的国际化水平,培养和储备更多具有国际视野和专业素质的国际组织人才,建设好教育部中外人文交流中心在公司设置的“高层次国际化人才培养创新实践项目基地”,公司于2022-2023学年春季学期继续面向全体研究生开设全球治理线上课程项目,现就本学期选课相关工作安排通知如下:
一、课程设置
1.课程名称和授课教师
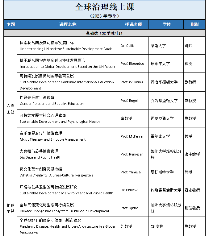
2022-2023学年春季学期全球治理线上课程包括基础类课程、进阶类、实践类三大类课程,共40门。
基础类课程由“人类、地球、繁荣、和平”四大主题模块组成,共26门,旨在夯实全球治理基础知识,兼具理论与实用价值,普适性高,所有年级研究生均可选择。
参与学习1-2门基础类课程并完课的同学,可以报名进阶类课程和实践类课程。进阶类课程共10门,实践类课程共4门,旨在帮助同学们进一步提升全球素养,锻炼全球治理实践能力。
具体课程名称及授课教师信息如表1所示:
表1:2022-2023学年春季学期全球治理线上课程信息




2.课程简介和大纲
扫描下方海报二维码或在附件中(附件2:高层次项目2023春季学期全球治理线上课程大纲)可查看和下载每门课程简介及大纲。

3.授课安排
(1)课程授课通常在4月1日-5月7日的周六、周日进行。
(2)课程分为教授授课和助教授课两部分。教授授课每周 3.2 小时,5 周共计 16小时,合16 学时。助教课每周 2.4小时,5 周共计 12 小时,合12 学时。
(3)课程形式为直播授课,在非直播授课时间可观看课程回放。
二、选课要求与安排
1.面向对象
(1)全球治理线上课程面向全体研究生开放,每个员工每学期至多可选2门。
(2)基础类课程没有选课条件,员工可在四个主题模块中选择感兴趣的课程。曾经参加过本项目学习的同学不可重复选课,否则不计入学分。
(3)进阶类、实践类课程,只有此前参与学习1门及以上全球治理课程并完课的同学可选。
2.英语要求
项目为英文授课,报名员工应具有一定的英文听力和写作基础。
3.报名方式
选课分为两阶段:
第一阶段为选课资格认定。3月12日23:59前,首次选课的员工需在“高层次国际化人才培养加油站”公众号注册报名(扫描下方二维码关注),并参加线上英语笔试,笔试通过者(成绩达到60分及以上)即具备选课资格。此前参加过课程的员工无需再次参加笔试。

第二阶段选课。具备选课资格的员工根据课程组织方提供的具体授课时间安排等信息进行正式选课,同时填写《永利集团官方网站全球治理课程选修申请表(2022-2023-2)》(附件1)提交所在公司,各公司汇总后,于3月22日16:00前统一提交至研究生院培养办。
研究生院将根据课程组织方提供的最终选课结果,核实后将选课信息录入研究生信息管理与服务平台。
报名、选课时间节点和安排如表2所示。具体操作办法请参考《课程报名 | 2023年春季学期全球治理线上课程报名选课Q&A指南》。
表2:课程组织方课程报名、遴选和选课安排
时间 |
事项 |
3月4日—3月5日 |
【加油站公众号】发送讲座直播通知 |
3月12日23:59前 |
关注“高层次国际化人才培养加油站”公众号注册报名 |
3月12日23:59前 |
参加线上笔试(仅新生) |
3月18日—3月19日 |
课程平台预选课 |
3月20日10:00—3月22日23:59 |
课程平台正式选课 |
3月30日 |
新生培训及课前预习 |
4月1日-5月7日 |
正式上课 |
三、课程考核与学分认定
1.课程考核
课程考核由5 次作业(80%)+出勤(20%)组成,最终换算成百分制成绩。课程考核和成绩评定由课程组织方执行。课程不安排缓考、补考和重修。
2.学分认定
研究生参加课程学习并获得的考核成绩将认定为培养方案“学科与专业选修课”学分,每门课程计1学分,课程成绩将在个人成绩单中如实记载。
联系人:陈老师 刘老师
联系电话:62288345/61776766
研究生工作部、研究生院
2023年3月3日